- 产品描述
- 主要功能
- 基本参数
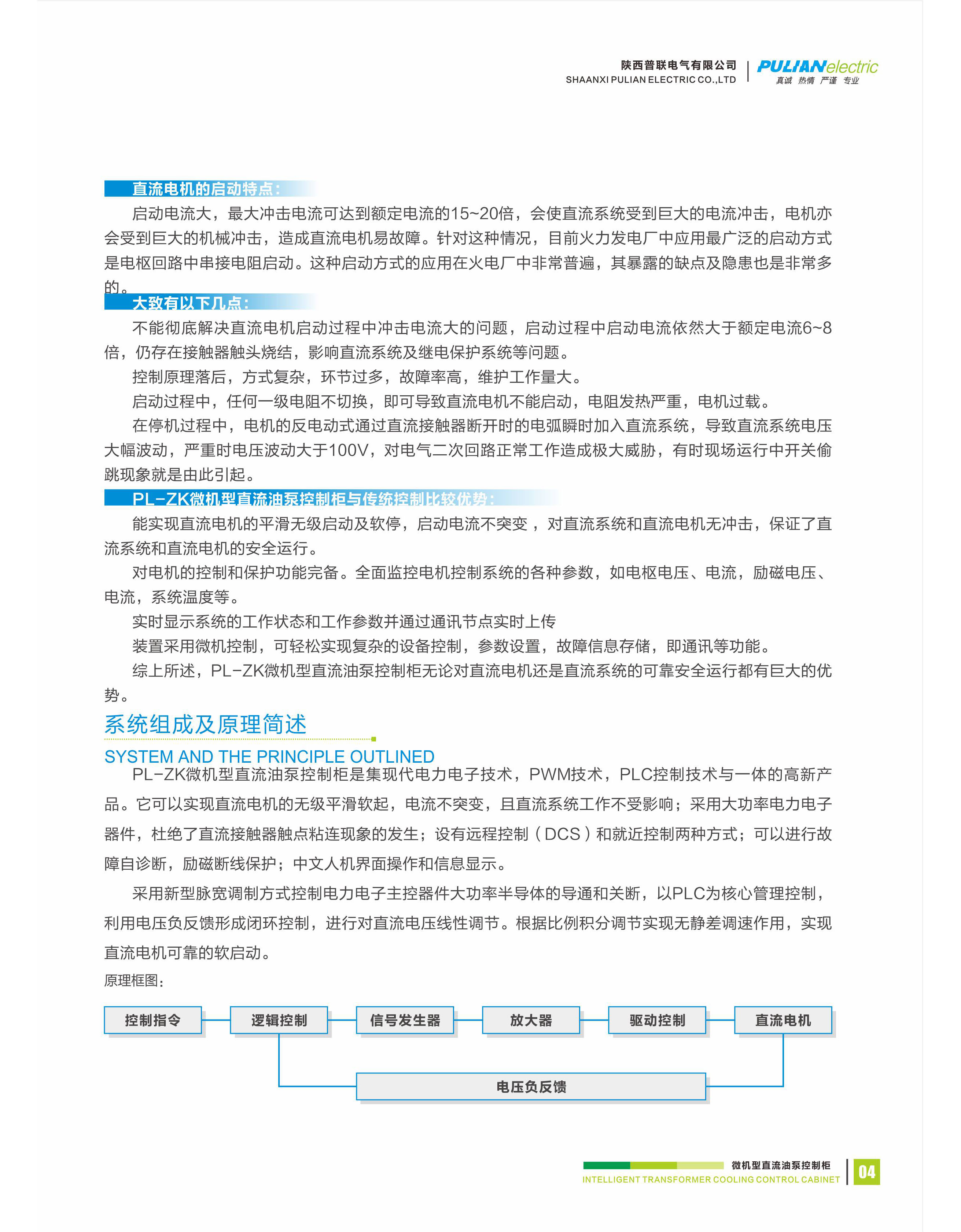
我公司研制生产的PL-ZK智能型发电机直流润滑(密封)油泵油泵控制柜是集现代电力电子器件、PWM技术、PLC技术于一体的高新技术产品。它可以实现直流电动机的平滑软起,电流不突变,且直流系统工作不受影响;采用大功率电力电子器件,杜绝了直流接触器触点粘连的发生;设有远控(DCS)和就近控制两种方式;可以进行故障自诊断、过热、等多种保护于一体;中文人机界面操作和信息显示。采用新型脉宽调制方式控制电力电子主控器件大功率半导体的导通与关断,以PLC为核心管理控制,利用电压负反馈形成闭环控制,进行对直流电压线性调节。根据比例积分调节实现无静差调速作用,实现直流电机可靠的软启动。
PL-ZK智能型直流润滑油泵控制柜系列产品是针对发电厂发电机润滑油系统设计的新型换代产品,主要用于汽轮机和发电机各主轴承、推力轴承和盘车装置提供润滑油的控制,以及对发电机密封油系统提供油源,确保系统安全运行的压力油控制。发电机润滑油控制系统设备通常为:润滑油箱,主油泵、交流润滑油泵(#1机2台)、注油器、冷油器、事故直流油泵、顶轴油泵系统、油烟分离装置和净油系统等组成。系统在正常运行时,所有润滑油的油量由主油泵供给。当主油泵故障导致油压降至一定值时,交、直流润滑油泵自动联动。
PL-ZK直流油泵控制柜:1.控制电机额定电压:DC220V±10%或DC110V±10%;2.控制电机额定功率:1.5KW~100KW;3.启动电流限制:120%额定电流;4.电机启动时间:4S~60S可设定;5.电机软停时间10S~30S可设定;6.请提供4-20mA电机工作电流远传信号;7.通信接口:标准RS485口,Modbus通信协议;8.柜体材料:冷轧板或不锈钢;9.安装方式:落地式或壁挂式。




















